
Triton源码构建
总共分为三种:
直接pip包管理
1
pip install triton
部分源码编译
1
2
3
4
5
6
7
8git clone https://github.com/triton-lang/triton.git
cd triton
python -m venv .venv --prompt triton
source .venv/bin/activate
pip install ninja cmake wheel pybind11 # build-time dependencies
pip install -e . -i https://pypi.tuna.tsinghua.edu.cn/simple这个构建方式十分简单方便。另一个中方法是llvm源码编译,triton用debug 模式pip编译,具体可以参考先进编译实验室:triton安装。
完全的源码编译(LLVM, Triton source code源码编译)
这种编译方式其实就是第二种源码编译方式的c++部分编译(triton底层代码)。这种源码编译方式主要是为了triton c++部分代码开发提供支持,详细流程参考Triton Development guide。主要构建流程如下:
虚拟环境配置(主要install pybind11)
git clone指定版本的triton和llvm
1
2
3
4
5cd ./triton-workspace
git clone git@github.com:micropuma/triton.git
git clone git@github.com:llvm/llvm-project.git
cd llvm-project
git checkout 8957e64a20fc7f4277565c6cfe3e555c119783ce # 对应版本参考cmake/llvm-hash.txt源码编译llvm,使用如下脚本:
1
2
3
4
5
6
7
8
9
10
11
12
13
14
15
16
17
18
19
20
21
22
23
24
25
26
27
28
29
30
31
32
33
34
35
36
37
38
39
40
41
42
43
44
45
46
47
48
49
50
51
52
53!/bin/bash
脚本名称:configure_mlir.sh
功能:配置并生成LLVM/MLIR的Ninja构建文件
参数:<source-dir> <target-dir> <build-type>
示例:./configure_mlir.sh llvm-project/llvm build/mlir-debug Debug
严格模式:遇到错误立即退出,未定义变量报错
set -euo pipefail
参数校验
if [ $# -lt 3 ]; then
echo "错误:参数不足"
echo "用法:$0 <source-dir> <target-dir> <build-type>"
echo "示例:$0 llvm-project/llvm build/mlir Debug"
exit 1
fi
SOURCE_DIR="$1"
TARGET_DIR="$2"
BUILD_TYPE="$3"
检查CMake是否安装
if ! command -v cmake &> /dev/null; then
echo "错误:未找到CMake,请先安装CMake"
exit 1
fi
检查Clang编译器
if ! command -v clang &> /dev/null || ! command -v clang++ &> /dev/null; then
echo "警告:未找到Clang编译器,将使用系统默认编译器"
CLANG_CC=""
CLANG_CXX=""
else
CLANG_CC="$(which clang)"
CLANG_CXX="$(which clang++)"
fi
创建目标目录(如果不存在)
mkdir -p "$TARGET_DIR"
执行CMake配置
cmake -GNinja \
-S "$SOURCE_DIR" \
-B "$TARGET_DIR" \
-DCMAKE_BUILD_TYPE="$BUILD_TYPE" \
-DCMAKE_EXPORT_COMPILE_COMMANDS=ON \
${CLANG_CC:+-DCMAKE_C_COMPILER="$CLANG_CC"} \
${CLANG_CXX:+-DCMAKE_CXX_COMPILER="$CLANG_CXX"} \
-DLLVM_ENABLE_PROJECTS="llvm;mlir" \
-DLLVM_TARGETS_TO_BUILD="AMDGPU;NVPTX;X86;AArch64"
echo "✅ 配置成功!构建目录:$TARGET_DIR"
echo "➜ 编译命令:cmake --build $TARGET_DIR -j $(nproc)"这个脚本十分详细,根据脚本的参数要求源码编译即可
Triton源码编译同理
1
2
3
4
5
6
7
8
9
10
11
12
13
14
15
16
17
18
19
20
21
22
23
24
25
26
27
28
29
30
31
32
33
34
35
36
37
38
39
40
41
42
43
44
45
46
47
48
49
50
51
52
53
54
55
56
57
58
59
60
61
62
63
64
65
66
67
68
69
70
71
72
73
74
75!/bin/bash
Triton CMake 配置脚本
用法: ./triton_configure.sh <source-dir> <target-dir> <build-type> <mlir-dir>
参数校验
if [ $# -lt 4 ]; then
echo "错误:参数不足"
echo "用法: $0 <source-dir> <target-dir> <build-type> <mlir-dir>"
echo "示例: $0 triton build/triton-debug Debug build/mlir-debug"
exit 1
fi
SOURCE_DIR="$1"
TARGET_DIR="$2"
BUILD_TYPE="$3"
MLIR_DIR="$4"
检查必要工具
check_dependency() {
if ! command -v "$1" &> /dev/null; then
echo "错误:未安装 $1,请先安装: $2"
exit 1
fi
}
check_dependency cmake "https://cmake.org/install/"
check_dependency ninja "https://ninja-build.org/"
check_dependency clang "https://llvm.org/"
跨平台链接器配置
if [[ "$(uname)" == "Darwin" ]]; then
LINKER_FLAGS=()
else
LINKER_FLAGS=(
"-DCMAKE_EXE_LINKER_FLAGS=-fuse-ld=lld"
"-DCMAKE_MODULE_LINKER_FLAGS=-fuse-ld=lld"
"-DCMAKE_SHARED_LINKER_FLAGS=-fuse-ld=lld"
)
check_dependency lld "sudo apt install lld"
fi
获取 Triton 仓库根目录
REPO_BASE_DIR=$(git -C "$SOURCE_DIR" rev-parse --show-toplevel 2>/dev/null)
if [ $? -ne 0 ]; then
echo "错误:$SOURCE_DIR 不是有效的 Git 仓库"
exit 1
fi
创建目标目录
mkdir -p "$TARGET_DIR" || { echo "无法创建目录: $TARGET_DIR"; exit 1; }
执行 CMake 配置
cmake -GNinja \
-S "$SOURCE_DIR" \
-B "$TARGET_DIR" \
-DCMAKE_BUILD_TYPE="$BUILD_TYPE" \
-DCMAKE_EXPORT_COMPILE_COMMANDS=ON \
-DTRITON_CODEGEN_BACKENDS="amd;nvidia" \
-DLLVM_INCLUDE_DIRS="$MLIR_DIR/include" \
-DLLVM_LIBRARY_DIR="$MLIR_DIR/lib" \
-DCMAKE_C_COMPILER=clang \
-DCMAKE_CXX_COMPILER=clang++ \
-DCMAKE_LINKER=lld \
"${LINKER_FLAGS[@]}" \
-DCMAKE_C_COMPILER_LAUNCHER=ccache \
-DCMAKE_CXX_COMPILER_LAUNCHER=ccache \
-DTRITON_BUILD_PYTHON_MODULE=ON \
-DTRITON_BUILD_PROTON=ON \
-DCUPTI_INCLUDE_DIR="$REPO_BASE_DIR/third_party/nvidia/backend/include" \
-DROCTRACER_INCLUDE_DIR="$REPO_BASE_DIR/third_party/amd/backend/include" \
-DJSON_INCLUDE_DIR="$HOME/.triton/json/include" \
-DLLVM_SYSPATH=/mnt/home/douliyang/triton-workspace/triton-dly-repo/build/mlir-debug \
-DTRITON_WHEEL_DIR=/mnt/home/douliyang/triton-workspace/triton-dly-repo/build/wheel
echo "✅ Triton CMake 配置成功!"
echo "➜ 编译命令: cmake --build $TARGET_DIR -j$(nproc)"支持vscode 跳转
1
2在triton的源码目录下运行
ln -s ../build/triton-debug/compile_commands.json ./
上述流程结束,我们得到libtriton.so动态库,完整编译好c++内容。如何利用pybind编译出python接口封装,有待研究。目前c++编译流程足够开发者学习以及修改c++代码逻辑了。如果是上层开发人员(算子库开发者/专注于python代码,不关注MLIR实现),则第二中源码编译方式is enough。
编译C++源码一大好处是稳定,方法二的pip install -e .有时候受网速影响,容易寄。
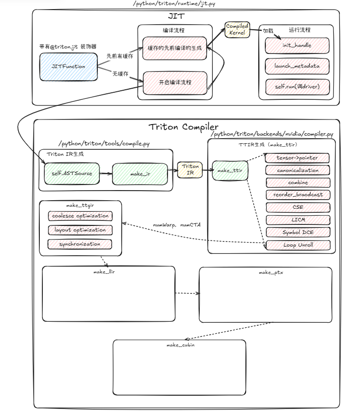
Triton编译流程
主要参考浅析Triton执行流程和Deep dive博客。更深入的MLIR pass解读可以参考Triton源码走读。
首先,对于Triton整个编译流程先有一个整体上的认识,如图所示是简易示意图:

这其中,triton 编译流程从 triton-lang 输入算起,一共会下降到 5 个 stage:triton-lang -> triton ir(描述上层计算) -> triton gpu ir(为tensor分配layout,表达CTA内thread的访存行为) -> llvm ir(nvvm ir) -> ptx -> cubin。
Triton的大部分代码,都是python语言,少量的passes和dialect通过c++实现(MLIR), 并由python做pybind封装调用。因此主要的流程debug工具选用pdb来debug。
Triton整体流程
Triton的核心流程代码主要分布在如下几个文件:
- /python/triton/tools/compile.py(最上层的compiler工具)
- /python/triton/runtime/jit.py(运行时工具,包含编译kernel的缓存,源数据管理,driver交互调度kernel)
- /python/triton/compiler/code_generator.py(主要为DSL生成的AST,代码生成为MLIR IR,即Triton IR,涵盖的都是最直接的ast翻译工作)
- /third_party/nvidia/backend/compiler.py(针对特定硬件厂商的编译链条,比如英伟达的cuda流程,一般为TritonGPU IR转换,以及ptx等代码生成)
- triton/python/src/passes.cc(各种pass组织起来,Triton的代码结构相当不错)
Triton代码仓库的所有文件结构如下:
通过在特定文件中打断点的方式,将整个代码生成流程快速串起来,可以参见下面的流程图(JIT流程图):

上述流程主要集中在Triton的python代码流程,是底层c++的wrapper。为了使读者熟悉Triton的c++代码结构,本博客简要讲解一下如何在TritonGPU IR抽象层级添加一个Hello World Pass。
最简Pass集成教程
- First Write A HelloWorld Pass in
lib/Dialect/TritonGPU/Transformsdirectory.
1 |
|
- Then add pass in CMakeLists.txt in the same directory
1 |
|
- define the pass with the help of tablegen, this should be done in
include/triton/TritonGPU/Dialect/Transforms
1 | def TritonGPUPrintAddIOp: Pass<"tritongpu-print-addiop", "mlir::ModuleOp"> { |
- Then finish python wrapper step, do it in
python/src/passes.cc
1 | // Hello World Pass |
- Integrate the pass in pass pipeline, do it in
third_party/nvidia/backend/compiler.py
1 | passes.ttir.add_convert_to_ttgpuir(pm, f"cuda:{capability}", opt.num_warps, 32, opt.num_ctas) |
- reinstall triton, use install.sh script is enough
Triton使用教程
这一部分是学习如何使用triton,读者可以参考官方的Triton Tutorial以及Triton-puzzles来学习triton的基础用法。这一章节的例子来源是triton-puzzles中的11个测试case以及官方tutorial,选取其中比较典型的case来讲解Triton编程要点。
要点1:Tile 编程抽象
1 |
|
要点2:多维指针计算
下面这个任务主要完成外积+relu算子的triton实现。参照pytorch的实现:
1 | return torch.relu(x[None, :] * y[:, None]) |
该任务用图形表示如下:

如下是具体的算子实现:
1 | def mul_relu_block_spec(x: Float32[Tensor, "100"], y: Float32[Tensor, "90"]) -> Float32[Tensor, "90 100"]: |
这个示例中,比较重要的细节是存储空间的位置定位,即指针计算。如下是一个比较易懂的解释:
对于一个2D Tensor
X,X[i, j]的内存位置为&X[i, j] = X + i*stride_xi + j*stride_xj。因此,对于A[m : m+BLOCK_SIZE_M, k:k+BLOCK_SIZE_K]和B[k : k+BLOCK_SIZE_K, n : n+BLOCK_SIZE_N]的块指针可以用下面的伪代码定义:
1
2 &A[m : m+BLOCK_SIZE_M, k:k+BLOCK_SIZE_K] = a_ptr + (m : m+BLOCK_SIZE_M)[:, None]*A.stride(0) + (k : k+BLOCK_SIZE_K)[None, :]*A.stride(1);
&B[k : k+BLOCK_SIZE_K, n:n+BLOCK_SIZE_N] = b_ptr + (k : k+BLOCK_SIZE_K)[:, None]*B.stride(0) + (n : n+BLOCK_SIZE_N)[None, :]*B.stride(1);
在代码中,具体计算如下:
1 | x_range = tl.arange(0, B0)[None, :] + pid_0 * B0 |
这两行定位该pid需要处理的tile的x和y上的范围,其中x是一个行向量,而y是一个列向量。
获取x和y的处理范围后,需要计算z的处理范围。
1 | z_range = y_range * N0 + x_range |
这里有两个细节:
- 加法自带传播。
- triton的底层实现,内存是按照指针的方式获取。因此y_range需要乘以x向量的长度。
要点3:Triton的padding机制
Triton的一个重要限制是每个块必须包含2的幂次方个元素,因此如果我们想处理任何可能的输入形状,我们需要在内部对每行进行“pad”以及对内存访问操作进行保护(也就是防止越界)。
要点4:Reduction
1 | def sum_spec(x: Float32[Tensor, "4 200"]) -> Float32[Tensor, "4"]: |
Softmax算子实现
1 | def softmax_spec(x: Float32[Tensor, "4 200"]) -> Float32[Tensor, "4 200"]: |
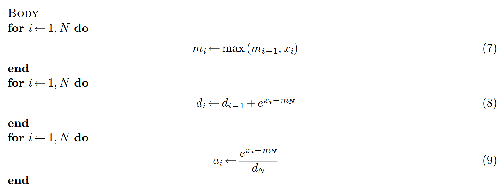
上述代码实现是最简单的3-passes softmax实现:

具体细节可以参考FlashAttention讲义。在online 版本的softmax中,提出一种可以将公式7和公式8融合的实现方式:

1 | def softmax_spec(x: Float32[Tensor, "4 200"]) -> Float32[Tensor, "4 200"]: |
